OA办公系统
标题
内容
首页
集团概况
集团简介
子公司简介
集团组织机构
董事长致辞
企业荣誉
新闻中心
通知公告
集团要闻
楼盘动态
媒体报道
企业动态
行业动态
质量安全
社会贡献
人力资源
项目展示
已建项目
在建项目
政策法规
国家法律法规
省级地方规章
市县配套文件
操作规程
联系我们
首页
集团概况
集团简介
子公司简介
集团组织机构
董事长致辞
企业荣誉
新闻中心
通知公告
集团要闻
楼盘动态
媒体报道
企业动态
行业动态
质量安全
社会贡献
人力资源
项目展示
已建项目
在建项目
政策法规
国家法律法规
省级地方规章
市县配套文件
操作规程
联系我们
政策法规
国家法律法规
省级地方规章
市县配套文件
操作规程
省级地方规章
您当前所在位置是:
首页
>
政策法规
>
省级地方规章
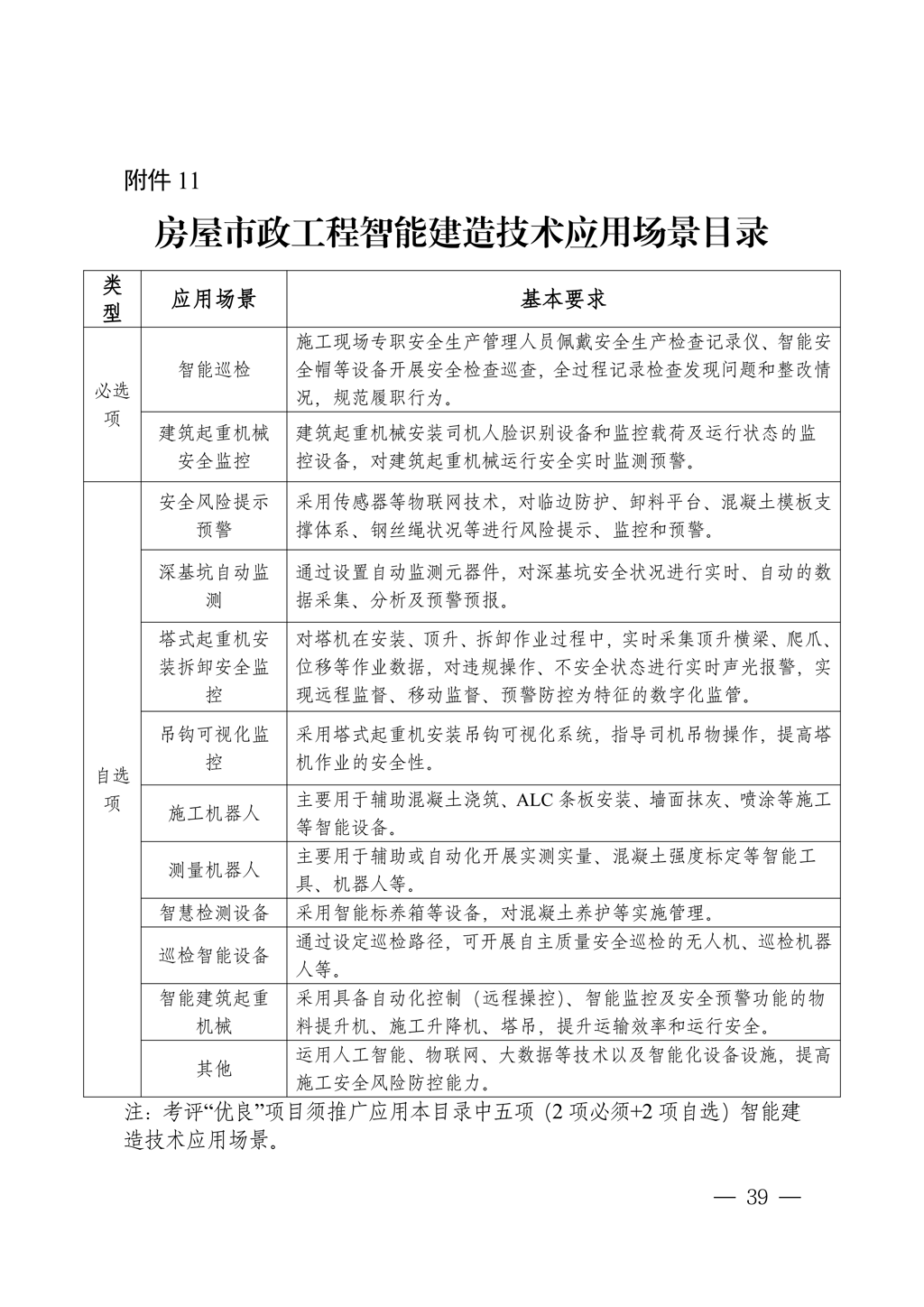
关于印发《湖南省房屋市政工程建筑施工安全 质量标准化考评实施细则》的通知
发布时间:2026-04-09 分享到:
上一篇:建筑施工企业、工程项目安全生产管理机构 设置及安全生产管理人员配备办法
下一篇:湖南省住房和城乡建设厅关于加强绿色建筑和装配式建筑信息公示及竣工验收工作的通知